Methylmalonic Acid: From B12 Deficiency Indicator to Age-Linked Cancer Biomarker
Methylmalonic Acid (MMA) in Health, Aging, and Cancer
Methylmalonic acid (MMA) is more than a vitamin B12 deficiency marker—it links propionate metabolism, aging biology, and cancer progression. Clinically, the methylmalonic acid test detects functional B12 deficiency earlier than serum B12, guiding timely intervention. Beyond B12, accumulating evidence shows MMA rises with age, correlating with frailty and cognitive decline, and may act as an oncometabolite. Experimental work indicates MMA activates TGF-β–SOX4 programs and EMT, fostering tumor invasiveness and drug resistance. This blog outlines the discovery and chemical structure of MMA, its biosynthesis from propionyl-CoA to succinyl-CoA, and metabolism/clearance via the TCA cycle and kidneys. We also address practical questions—blood vs urine MMA, MMA vs homocysteine, normal ranges, kidney disease adjustments—and why high-quality LC–MS/MS methylmalonic acid quantification matters for clinicians and researchers. Understanding MMA helps connect aging metabolism with cancer risk and prognosis, while preserving MMA’s core role in diagnosing B12 deficiency.
Discovery & Structure of Methylmalonic Acid: Biomarker to Oncometabolite
MMA entered medicine through mid-20th-century reports of methylmalonic acidemia and pernicious anemia, establishing a tight link between MMA and vitamin B12 (cobalamin). Genetic studies later pinpointed methylmalonyl-CoA mutase (MUT) defects and B12-processing defects as key causes of MMA accumulation. Chemically, MMA is a short-chain dicarboxylic acid (2-methylpropanedioic acid; C₄H₆O₄), a structural isomer of succinic acid. Its simple scaffold—two carboxyl groups on a central carbon bearing a methyl group—explains both water solubility and its role as a propionate pathway intermediate. In physiology, MMA mainly exists as methylmalonate and reflects the flux from amino acid and odd-chain fatty-acid catabolism into the TCA cycle via succinyl-CoA. This dual identity—classical B12 deficiency biomarker and potential aging/cancer metabolite—positions MMA at the intersection of nutritional status, mitochondrial energy metabolism, and tumor biology, making its precise measurement and interpretation clinically important.
Biosynthesis of Methylmalonic Acid: Propionate Metabolism to Succinyl-CoA
MMA arises during mitochondrial propionate metabolism. Propionyl-CoA (from isoleucine, valine, threonine, methionine, odd-chain fatty acids, and cholesterol side-chains) is carboxylated by propionyl-CoA carboxylase (PCCA/PCCB; biotin-dependent) to D-methylmalonyl-CoA. Methylmalonyl-CoA epimerase (MCEE) converts it to the L-isomer, which MUT (methylmalonyl-CoA mutase) rearranges to succinyl-CoA using adenosylcobalamin (vitamin B12). Succinyl-CoA then enters the TCA cycle, linking nutrient breakdown to energy production. Disruptions—B12 deficiency, MUT/MCEE/PCC gene variants, biotin deficiency, or mitochondrial dysfunction—stall this route, causing methylmalonyl-CoA hydrolysis to methylmalonic acid and systemic MMA elevation. Crosstalk spans one-carbon metabolism (B12-folate axis), amino-acid catabolism, and the TCA cycle. In aging and cancer settings, signaling (e.g., TGF-β/ERK impacts on MCEE) and stromal interactions can further tilt flux toward MMA accumulation, helping explain observed links between methylmalonic acid, aging, and tumor aggressiveness.

MMA Propionate Pathway: Propionyl-CoA → Methylmalonyl-CoA → Succinyl-CoA (Vitamin B12/MMUT-Dependent)
Source: Keller SA, Luciani A. ‘Mitochondrial distress in methylmalonic acidemia: Novel pathogenic insights and therapeutic perspectives,’ Cells (2022) 11(19):3179. Figure 1. Licensed under CC BY 4.0 (https://creativecommons.org/licenses/by/4.0/). No endorsement implied.
Metabolism & Clearance of Methylmalonic Acid: Kidneys and Biomarker Use
Physiologically, efficient MUT/B12 activity keeps plasma methylmalonic acid low, as carbon flows into succinyl-CoA and the TCA cycle. Excess free MMA is not reused; it’s cleared by the kidneys, making eGFR crucial when interpreting a methylmalonic acid test. Chronic kidney disease can raise MMA independent of B12 status; consider blood vs urine MMA (often MMA/creatinine ratio) and adjust for renal function. Compared with homocysteine, MMA is more specific for B12 deficiency (homocysteine also rises with folate/B6 issues). Thus, MMA helps detect functional B12 deficiency even when serum B12 is borderline. In research and clinical labs, LC–MS/MS methylmalonic acid assays provide high specificity (separating MMA from succinic acid), enabling accurate normal range assessment, monitoring of high methylmalonic acid causes, and evaluation of how to lower methylmalonic acid (e.g., correcting B12, addressing renal factors). Together, metabolism and clearance define MMA’s value as a nutritional and aging/cancer biomarker.
Methylmalonic Acid in Vitamin B12 Deficiency: Diagnostic Marker and Test Interpretation
MMA rises when the B12-dependent enzyme MUT cannot convert methylmalonyl-CoA to succinyl-CoA. The methylmalonic acid test is more sensitive and specific for vitamin B12 deficiency than homocysteine (which also increases with folate/B6 issues). Elevated MMA can reveal functional B12 deficiency even when serum B12 appears borderline. For unclear cases, pair MMA with holotranscobalamin to capture early deficits. Interpret results with kidney function in mind: reduced eGFR elevates MMA independently of B12. Labs may report blood MMA (preferred for adults) or urine MMA/creatinine ratio; reference ranges are method-specific, commonly low at baseline. Clinically, use MMA to triage neurologic or hematologic symptoms (paresthesia, cognitive changes, macrocytosis) and to monitor response after B12 supplementation. In research or high-precision settings, LC–MS/MS methylmalonic acid assays distinguish MMA from succinic acid, supporting accurate diagnosis, ruling out false positives, and guiding “how to lower methylmalonic acid” strategies centered on correcting B12 status and addressing renal contributors.
Methylmalonic Acid in Aging and Cancer: Oncometabolite Linking TGF-β, SOX4, and EMT
With aging, methylmalonic acid tends to increase, correlating with frailty and cognitive decline. Beyond association, MMA can act as an oncometabolite: it activates TGF-β signaling, upregulates SOX4, and induces epithelial–mesenchymal transition (EMT)—driving invasion, metastasis, and therapy resistance. In the tumor microenvironment, methylmalonic acid stimulates cancer-associated fibroblasts to release IL-6 via extracellular vesicles, reinforcing STAT3/TGF-β loops in cancer cells. Clinically, higher MMA may signal worse prognosis in older patients and is a candidate biomarker for risk stratification and treatment monitoring. Potential interventions include optimizing B12 status, improving MMA clearance, and exploring pathway-targeted strategies (e.g., TGF-β/SOX4 modulation). For trials, quantify MMA with LC–MS/MS methylmalonic acid alongside EMT markers to connect metabolic status with aggressiveness, and report kidney-adjusted values to avoid misclassification in patients with reduced eGFR.
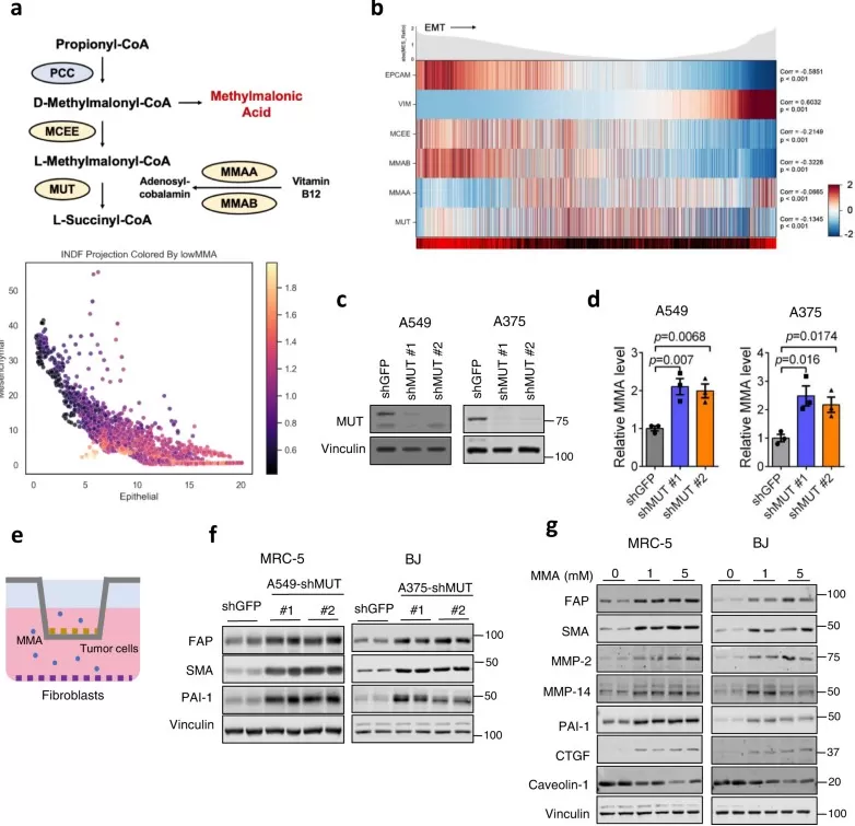
 Activates Cancer-Associated Fibroblasts and Promotes EMT in_1761198998_WNo_782d755.webp)
MMA Activates Cancer-Associated Fibroblasts and Promotes EMT in Tumor Cells
Source: Li Z, Low V, Luga V, et al. ‘Tumor-produced and aging-associated oncometabolite methylmalonic acid promotes cancer-associated fibroblast activation to drive metastatic progression,’ Nature Communications (2022) 13:6239. Figure 1. Licensed under CC BY 4.0 (https://creativecommons.org/licenses/by/4.0/). No endorsement implied.
Methylmalonic Acid in Genetic Disorders and Newborn Screening: Methylmalonic Acidemia
Methylmalonic acidemia arises from defects in MUT (methylmalonyl-CoA mutase) or in B12 cofactor synthesis/transport (and less often PCCA/PCCB/MCEE), blocking conversion to succinyl-CoA and causing toxic methylmalonic acid accumulation. Newborns may present with vomiting, lethargy, metabolic acidosis, liver dysfunction, or developmental delay. Many programs detect risk via tandem MS acylcarnitine (C3) on dried blood spots, then confirm with plasma/urine methylmalonic acid (often by LC–MS/MS) and genetics. Early management combines protein-restricted nutrition, carnitine, and hydroxocobalamin in B12-responsive subtypes; non-responsive cases may require liver ± kidney transplant. Long-term follow-up tracks MMA levels, growth, neurologic status, and renal function, as chronic MMA can injure kidneys. Clear reporting of blood vs urine MMA and MMA/creatinine ratio supports consistent monitoring. Rapid diagnosis and targeted therapy markedly improve survival and neurodevelopment, underscoring MMA’s value as both toxic metabolite and actionable screening biomarker.
 Newborn Screening Algorithm Elevated C3 and Second-Tier Tes_1761199085_WNo_799d448.webp)
MMA Newborn Screening Algorithm: Elevated C3 and Second-Tier Testing (Wisconsin Program)
Source: Held PK, Singh E, Scott Schwoerer J. ‘Screening for Methylmalonic and Propionic Acidemia: Clinical Outcomes and Follow-Up Recommendations,’ International Journal of Neonatal Screening (2022) 8(1):13. Figure 1. Licensed under CC BY 4.0 (https://creativecommons.org/licenses/by/4.0/). No endorsement implied.
Methylmalonic Acid in Daily Life: Health Checks and Practical Insights
MMA is useful beyond biochemistry. The methylmalonic acid test helps older adults and vegetarians/vegans detect functional vitamin B12 deficiency early—even when serum B12 looks “normal.” Testing can use blood methylmalonic acid (preferred for B12 workups) or urine MMA/creatinine ratio for follow-up; interpret alongside eGFR, since kidney disease can raise MMA independent of B12. Typical normal range cutoffs are low and method-specific; sustained elevations warrant action. If MMA is high, prioritize B12 repletion (dietary sources, fortified foods, supplements or injections) and reassess; values usually normalize as metabolism recovers. Precision matters: LC–MS/MS methylmalonic acid assays separate MMA from succinic acid, enabling accurate decisions. Bottom line: tracking MMA supports proactive nutrition, neuroprotection, and healthier aging.
Metabolomics Insight & Services: Harnessing Methylmalonic Acid with MetwareBio
From a B12 deficiency marker to an aging-linked oncometabolite, methylmalonic acid warrants precise measurement. MetwareBio supports LC–MS/MS–based MMA analysis with rigorous quality controls and optional pathway context, delivering clear, reproducible readouts for research use. If you’re planning an MMA study—method development, cohort profiling, or mechanistic work—contact us to discuss options and choose a fit-for-purpose workflow.
Reference
- O’Leary F, Samman S. Vitamin B12 in health and disease. Nutrients. 2010;2(3):299-316. doi:10.3390/nu2030299.
- Gomes AP, et al. Age-induced accumulation of methylmalonic acid promotes tumour progression. Nature. 2020;585(7824):283-287. doi:10.1038/s41586-020-2630-0.
- Tejero J, Lazure F, Gomes AP. Methylmalonic acid in aging and disease. Trends Endocrinol Metab. 2024;35(3):188-200. doi:10.1016/j.tem.2023.11.001.
- Keller SA, Luciani A. Mitochondrial distress in methylmalonic acidemia: Novel pathogenic insights and therapeutic perspectives. Cells. 2022;11(19):3179. doi:10.3390/cells11193179
- Li Z, Low V, Luga V, et al. Tumor-produced and aging-associated oncometabolite methylmalonic acid promotes cancer-associated fibroblast activation to drive metastatic progression. Nat Commun. 2022;13:6239. doi:10.1038/s41467-022-33862-0.
- Held PK, Singh E, Scott Schwoerer J. Screening for Methylmalonic and Propionic Acidemia: Clinical Outcomes and Follow-Up Recommendations. Int J Neonatal Screen. 2022;8(1):13. doi:10.3390/ijns8010013.
Read more:
- Malic Acid vs. Citric Acid: The Powerhouse Acids in Your Favorite Fruits
- Fumaric Acid Unveiled: From Nature's Palette to Therapeutic Potential
- Pyruvic Acid: A Key Player in Cellular Metabolism and Health
- Lactic Acid: Key Roles in Human Metabolism, Diseases, and Health Implications
- Cholic Acid: The Essential Bile Acid Impacting Digestion and Health
- Kynurenine: The Hidden Metabolite Linking Immunity, Mental Health, and Disease Prevention
- Understanding Glycine: Its Metabolism and Vital Role in Human Well-Being
- Leucine: The Branched-Chain Amino Acid That Fuels Muscle Growth
- Unveiling Ornithine: Beyond the Urea Cycle, A Multifaceted Player in Health
- Tryptophan: Essential Amino Acid for Mood, Sleep, and More
- Phenylalanine: Essential Roles, Metabolism, and Health Impacts
Next-Generation Omics Solutions:
Proteomics & Metabolomics
Ready to get started? Submit your inquiry or contact us at support-global@metwarebio.com.